n e w s
n e w s
N
摘要:研究显示,2008年机房市场规模为142.0亿元,比2007年增长15.2%。市场的高增长主要受益于电信行业的集中改造和新建项目,以及奥运会、世博会、广州亚运会等重大事件的支持。2008年中国机房产品的平均销售价格继续下降,已经跌到了13000元以下,这主要是由于中小型企业对于中低功率机房产品的持续需求和厂商直接激烈竞争的结果导致。
机房的未来发展趋势:①IT设备将进一步小型化,机房一体化理念成未来趋势;②计算机机房设计、部署和运营的标准化具有战略意义;③智能监控与管理重要性与日俱增。
2008年机柜市场总体销售额达到20.73亿元,同比增长21.3%,市场增长十分强劲。未来几年内,机柜技术不断发展,但是机柜产品成本将在未来三年不断攀升,机柜厂商之间的竞争也更加的激烈,相应地机柜产品价格将依赖有利与不利之间的力量对比。
一、市场规模与增长
1.2006~2008年市场规模与增长
计算机机房现已成为国民经济发展中的重要组成部分。目前,计算机机房数目和机房设备愈来愈多,设备功能也愈加完善。但就目前机房整体建设水平来看,仍然落后于国内信息产业发展。研究显示,2008年机房市场规模为142.0亿元,比2007年增长15.2%。市场的高增长主要受益于电信行业的集中改造和新建项目,以及奥运会、世博会、广州亚运会等重大事件的支持。
表1 2006-2008年中国机房产品市场规模与增长状况

图1 2006-2008年中国机房产品市场规模与增长状况

2.价格走势
2008年中国机房产品的平均销售价格继续下降,已经跌到了13000元以下,这主要是由于中小型企业对于中低功率机房产品的持续需求和厂商直接激烈竞争的结果导致。
表2 2006-2008年中国机房产品平均销售价格

图2 2006-2008年中国机房产品平均销售价格

二、市场基本特点
1.产品特点
在产品方面,产品继续沿着提供整体解决方案的方向发展。随着网络应用的深入,用户需求呈现个性化,用户不但关心机房产品本身的性能指标及可靠性,而且更加关心整个供电系统的可靠性及可用性;不仅关心供电系统,并且关心支持整个数据中心业务的物理基础设施;不只关心物理基础设施的日常运营,还关心设备投资的短期、长期回报率及投资风险。行业市场的机房产品用户普遍都希望厂商不仅能提供高质量的机房产品,而且可以根据不同用户的具体需求,提供个性化服务的全方位解决方案、工程施工建议及完善的售后服务保障体系。基于这样的变化,单纯提供产品的竞争力正逐步下降,厂商纷纷着手推出应用于金融、医疗、自控设备等领域的整体解决方案。
2.价格特征
在价格竞争上,大厂商综合运用自身在生产规模、制造成本、技术等多方面的优势,借助价格战来扩大自身产品影响、提高市场占有率,不但对一些实力不够的小厂商压力巨大,对二线厂商也形成了相当的冲击。但同时不可忽视价格战带来的负面影响,价格战致使利润摊薄,将削弱厂商在产品研发和技术创新上的能力。厂商应充分认识到,单纯的价格战对销售的促进作用已经趋于淡化,寻找新的应用领域,并且优化自身内部管理,提高物流效率,降低运营成本是发展重要战略方向。
3.促销特征
2008年厂商促销以巡展、降价的形式向用户推介。由于以往厂商的宣传往往集中于产品性能与技术指标,缺乏对用户的应用等相应的指导。2008年,机房产品厂商在提出新概念的同时,提供更多的行业解决方案,以提高产品的综合竞争实力适应用户的需求特征,从而拉动产品的销售
4.渠道特征
2008年,渠道向加强服务能力的方向发展,系统集成商销售比例有所提高。机房产品的集成商,尤其是高端产品的集成商关注的焦点正在由硬件产品向服务领域逐步转移。对于渠道商而言,若具备技术服务能力,则能为客户提供增值服务,获取更多利润,同时受到厂商的关注。相对于其他IT产品来说,机房产品中高端销售渠道的利润较高。但随着价格的下降以及渠道数量的增加,利润水平出现下降。同时,2008年具有服务和增值能力的系统集成商成为厂商合作的重点对象,系统集成商的销售比例上升。
5.市场细分
① 电信行业

表3 电信行业机房细分
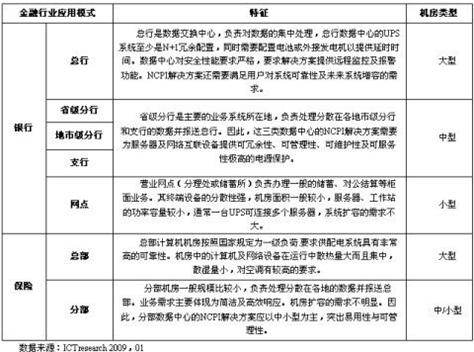
②金融行业

表4 金融行业机房细分
③制造行业

表5 中国制造行业机房应用特点

表6 中国政府行业机房应用特点
三、2009~2013年市场趋势分析
1.产品
(1)IT设备将进一步小型化,机房一体化理念成未来趋势。
IT设备将进一步小型化,所有设备都将进入机架,机架成为机房IT设备的主体;具有更合理的可用性设计,更高的实用性、先进性、灵活可扩展性、可管理性、可维护性,并且设备更加标准化;加强了对数据保存环境的重视,对机房建设进行更加严格的监测与监督;IT设备的工作时间基本上是连续的,保持24小时不关机。随着IT设备的发展,机房一体化理念应运而生,并成为未来机房的发展趋势。
(2)计算机机房设计、部署和运营的标准化具有战略意义。
数据中心和网络系统出现近40年之后,其物理基础设施从多方面而言,仍停留在手工行业阶段——将来自不同供应商的类型迥异的设备进行定制化设计,组合成一个数据中心需要的非标准化的大型基础设施系统。在计算机机房领域,由于行业特殊性,标准化存在着实际的困难,长期以来缺乏监督动力和变革兴趣。但业内人士已逐渐认识到,必须避免一次性独特工程设计的低效及容易出错的复杂性,透明地管理IT物理基础设施的日常业务,才能建立起任何基础设施所期望的高品质。将标准化应用于计算机机房的设计、部署和运营当中,以获得易于理解、可预测和高效的计算机机房结构和功能,以成为业内共识。
除一些重大改进(如批量生产、可兼容的连接、易于理解和资源共享等)之外,几乎在计算机机房产品与设计建设流程的每个方面都存在着实现标准化的必要性和可能性。从计算机机房设备自身的设计入手,仅这一点就会带来广泛且显著的好处。用户可以以此为基础,将标准化应用于计算机机房流程,并在所有数据中心之间采用相同的计算机机房配置和流程,从而推动标准化观念朝更广阔的方向发展。由于标准化可显著地提高计算机机房的商业价值,即可用性、适应性和总拥有成本的改进,因而必然成为计算机机房技术发展中的一个具有战略意义的长期发展趋势。
2.技术
智能监控与管理重要性与日俱增。计算机机房发展到今天,智能监控与管理已经是不可或缺的功能之一,只是各机房厂商在机房的智能化管理程度、报警方式等方面各有所长罢了。对于金融、电信、政府、制造等应用领域来说,机房的智能化监控与管理可以保证系统的可靠性与可用性,便于设备的集中管理,降低管理成本,提高效率。特别是对于拥有多个分支机构,并且已经建成局域网环境的用户来说,实现对整个系统的集中监控将大大提高机房的科学维护水平。未来,机房设备的管理将朝大集中的方向发展,由单机的监控到多机的监控,从串口通信到网络通讯,从UPS的监控到整体机房的监控。为了迎接这种变化,国内不少厂商已开始在国内推出网络化的机房设备管理系统。未来两三年内,用户对机房监控管理的需求会有比较大的增长。
3.渠道
随着机房产品市场逐步的走向成熟,渠道之争也越来越引起机房产品厂商们的重视。日益激烈的竞争促使着厂商们对自身渠道的模式不断的进行改进,以适应日益变化的市场。而厂商的这种调整也对渠道商们提出了更高的要求,只有具有强大渠道覆盖能力、技术能力、服务能力,并且能够为用户提供更多附加价值的渠道商才能够赢得机房产品厂商的青睐。
四、2009~2013年机房市场规模预测
依据中国机房产品市场销售额的历史统计数据,分析其数据特征,对机房产品未来五年的销售额预测。(见表7及图3)

表7 2009-2013年中国机房产品市场市场销售额预测

图3 2008-2012年中国机房产品市场销售额预测
五、2008年中国机柜、机架市场概况
1.市场规模与特点
(1)2006-2008年市场规模与增长
2007年中国机柜市场总体销售额达到17.09亿元,同比增长18.2%;2008年机柜市场总体销售额达到20.73亿元,同比增长21.3%,市场增长十分强劲。这主要是受到中国经济整体快速发展的影响,在电信、金融、制造等行业对机柜需求的增加,促使着机柜市场的稳步发展,近几年来,国内已经有近百家机柜厂商进入市场,加剧了市场的竞争。
表8 2006-2008年中国机柜市场总体规模

图4 2006-2008年中国机柜市场总体规模

数据来源:ICTresearch 2008,09
(2) 2008年市场特点
1) 产品特征:智能化、人性化成为产品发展方向。
机柜作为机房设备中的基础产品,其技术门槛并不是很高。国内机柜与PDU厂商经过近十年来的发展,其产品在技术指标、安全可靠性上已经与国外知名品牌没有太大的差距。产品已经逐渐向智能化、人性化的方向改进,提供高性能的产品是每个厂商追求的目标。目前,一些机柜厂商已经能够提供一些具有监控性能以及内部带有空调的恒温恒湿的机柜产品,最大限度的保证机柜内部的良好运行环境。
随着中国经济的发展,用户的需求也发生着不断的变化。用户已经不满足于厂商只提供一个可以存放IT设备的机柜,还是需要对整体机房设施的统一、专业的解决方案。而除了一些国际知名品牌,如艾默生、APC等,一些国内厂商也开始提供成套的机房设备的解决方案,这也是今后机房产品的发展方向。
2) 价格特征:成本压力增大,价格依然平稳。
近年来随着原材料价格的不断上涨,以及人工成本和运费的增长,在机柜生产和运输方面都大大增长了厂商的成本,但面对激烈的市场竞争,厂商都通过自身的努力,最大限度的降低自身成本,消化了成本上升的压力,没有对机柜产品实施价格上的上涨,这也保证了机柜市场持续高速的发展。
相比国外厂商,在价格方面,中国机柜市场上,国内厂商在生产中有成本优势,价格上往往低于国际品牌数百到数千元不等。国际知名品牌的产品主要占据中高端市场,价格较为昂贵,利润也相对较大。而国内厂商在中低端市场占有相当的市场份额,能够提供几百元到近万远的各种机柜产品。随着机柜市场的竞争越来越激烈,在低端市场价格还是用户选择产品的主要因素,而在中高档产品中,如何提供给用户高可以用的产品,高质量的服务,才是竞争中的焦点。
3) 渠道特征:渠道整合,打好竞争基础。
机柜产品的主要销售渠道是经销商分销、直销及通过系统集成商进行销售。目前,机柜产品主要的销售方式还是通过系统集成商来进行机柜产品的销售,依然是一个需要依靠渠道销售的产品。在国内主要区域市场,无论是国外厂商还是国内厂商都非常重视渠道的建设和发展。为了保证市场的销量,厂商希望自己产品的渠道尽可能稳定。但由于市场品牌众多,竞争激烈,经销商往往经营多种品牌,以减少对单一厂家的依赖性。市场发展的需要,使得无论是厂商选择经销体系,还是经销商选择产品,都将是适者生存。
机柜对渠道的要求包括:覆盖全国的渠道架构、完善的服务体系、强大的市场推广能力、丰富的市场营销经验和完整的配套解决方案提供能力。对于机柜产品来讲,威图、图腾、APC等都有建立了一套完整的覆盖全国的渠道体系。而更多的国内品牌由于渠道覆盖的原因,其产品还只是停留在区域市场的范围内。
4) 服务特征:服务要求逐步提高,良好的服务水平成为厂商的竞争优势。
在机柜市场上对机柜产品的服务通常比其它机房产品的要求较低,但随着近年来机房产品的不断发展,客户越来越注重厂商能否为客户提供及时优质的服务,这就对机柜厂商提出了新的要求。能够在服务方面赢得客户认可的厂商,最终才能在机柜市场上激烈的竞争者立于不败之地。
2.2008-2012年中国机柜市场的发展趋势
(1)产品
随着计算机与网络技术的发展,数据中心的服务器、网络通信设备等IT设施,正在向着小型化、网络化、机架化的方向发展。这都给数据中心的构建模式带来了新的变化。而机柜,正在逐渐成为这个变化中的主角之一。对数据中心而言,机柜正成为其重要的组成部分。机柜中设备的安装密度不断增加,给机柜的(1)热量管理,(2)电源分配,(3)线缆管理,(4)安装、迁移的快速性等方面带来巨大挑战。
金属价格与承重的双重衡量。随着机柜内所放置产品密度的加大,良好的承重能力,是对一款合格机柜产品的基本要求。但是由于黑金属与有色金属价格的大幅上涨,导致机柜价格的上涨,同时上游板金厂商的供货源也会相应减少。笔者认为,厂商开发出在保证承重基础上,使用合金等低廉价格的金属是立于不败之地的策略之一。
节能环保与温度控制系统。机柜内部有良好的温度控制系统,可避免机柜内产品的过热或过冷,以确保设备的高效运作。机柜可选择全通风系列,可配备风扇(风扇有寿命保证),在炎热的环境下可安装独立空调系统,在严寒环境下可安装独立加热保温系统。同时现在水冷式机柜也逐步的走入市场,也是节能环保的一种体现。
抗干扰及其他。一款功能齐备的机柜应提供各类门锁及其他功能,例如防尘、防水或电子屏蔽等高度抗扰性能,同时应提供适合附件及安装配件支持,以让布线更为方便,同时易于管理,省时省力。
(2)价格
未来几年内,机柜技术不断发展,但是机柜产品成本将在未来三年不断攀升,机柜厂商之间的竞争也更加的激烈,相应地机柜产品价格将依赖有利与不利之间的力量对比。
表9 2008-2012年中国机柜市场产品平均销售价格预测

(3)渠道
当前,中国机柜厂商的渠道相对比较单一,主要集中在SI和机房工程公司上。同时,主力厂家为了扩大自身的实力与份额,都在积极努力建造自己的配送中心。在中国机柜市场上,机柜厂商都非常重视渠道的建设和发展。为了保证市场的销量,厂商希望自己产品的渠道尽可能稳定。通常机柜厂商在渠道建设上都看重以下几个方面:覆盖全国的渠道架构、完善的服务体系、强大的市场推广能力、丰富的市场营销经验和完整的配套解决方案提供能力。随着市场的一系列变化,厂商们也在不断地完善自身渠道政策,寻求效益最大化的渠道管理模式,以此来配合产品的市场战略。
随着机柜产品向整体解决方案的方向发展,厂商应该加强同行业系统集成商、行业软件开发商之间的合作,互为渠道,优势互补。这样一方面可通过相互引入对方成功的解决方案和软件产品来降低项目成本,还能借助对方在某些行业或者区域上的优势,拓展更广阔的市场空间。合作的对象需要具备较强的解决方案提供能力和全方位服务能力。
六、2008年中国机房空调市场概况分析
1.2008年中国机房空调市场规模与特征
(1)2006-2008年中国机房空调市场规模与增长
机房精密空调系统的任务是为保证机房设备能够连续、稳定、可靠地运行,需要排出机房内设备及其它热源所散发的热量,维持机房内恒温恒湿状态,并控制机房的空气含尘量。为此要求机房精密空调系统具有送风、回风、加热、加湿、冷却、减湿和空气净化的能力。机房空调广泛应用在电信交换机房,银行中心机房,移动基站,实验室,博物馆,档案馆等对环境要求较高的场合。随着中国对机房整体认识水平的加深,机房空调的使用在机房呈现逐年增加的势头。
图5 2006-2008年中国机房一体化市场细分产品规模

2)2008年中国机房空调市场特征
目前电信机房内应用的空调系统主要有两大类:一类为机房专用空调机组,占据着大部分份额。如力博特、海络斯等专用机房空调,主要为欧美品牌;另一类为舒适性空调机组,在局部小基站内有使用,如大金、三菱、海尔等,主要为日本和国内品牌。根据调查表明,使用舒适性空调机组的机房内产生和发现的问题较多,主要为机房内电子设备故障较多和舒适性空调设备本身的维护量大。其主要原因在于舒适性空调的设计标准不适合电信机房对温湿度的要求。对于机房来讲,要保证机房的环境稳定可靠,需要机房专用空调来实现,使用舒适性空调机组仅仅是减少了初投资,但无法保证机房要求的温湿度环境,总的费用也高于机房专用空调。

表10 机房专用空调与舒适性空调的差异比对
2.2009-2013年中国机房空调市场预测
(1)中国机房空调市场趋势分析
1)产品:更加注重多种节能技术的应用
在产品趋势方面,用户逐步朝着更为理智的购买决策转移。不仅关注产品品牌、产品性价比,更关注整体TCO。随着能源的不断短缺,节能逐步受到更为广泛的注意和重视。制造商也在加强对机房空调系统的节能调试。在可以预见的未来内,具有同等功能的空调,节能将成为用户的首选。
2)市场:欧美依然为主力品牌
欧美厂商的高端机房空调产品技术含量高,性能优越,但是价格高昂;随着中低端市场的用户需求的增长,国外厂商在降低机房空调的价格来争夺中低端市场的同时,将加快高端技术在中、低端产品的应用,充分提高产品的性价比,扩大在中低端市场的占有率。
(2)中国机房空调市场预测分析
依据上述预测结果,ICTresearch绘制出2009年至2013年中国机房空调市场的增长速度变化图表。
表11 中国机房空调市场2009-2013年市场销售额增长率预测
